Il est des lignées où le talent semble se transmettre comme un secret bien gardé. Celle des Vuillaume, luthiers de père en fils à Mirecourt, en fait partie. Au tournant du XIXᵉ siècle, dans cette petite ville des Vosges où l’on fabrique des violons depuis des générations, naît un certain Jean-Baptiste Vuillaume le 7 octobre 1798. Rien ne laisse encore deviner que ce fils d’artisan deviendra l’un des plus grands luthiers du monde.

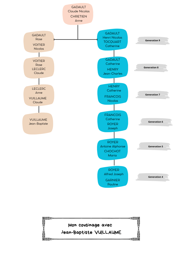
Si je vous parle de lui c’est parce que ce Jean-Baptiste est un cousin éloigné par la branche de mon grand-père maternel.

Jean-Baptiste est le fils de Claude-François Vuillaume, luthier lui aussi. À Mirecourt la ville vit au rythme de la lutherie (cf. Mirecourt – Le grand berceau de la lutherie française). Le jeune garçon y apprend les gestes précis, le respect du bois, le secret des vernis. Il semble que très tôt, il montre une habileté rare. A peine adulte, il ressent semble-t-il le besoin de quitter son atelier natal. Comme tant d’artisans ambitieux de son temps, il monte à Paris pour tenter sa chance.
Arrivé à Paris en 1818, Jean-Baptiste travaille d’abord chez François Chanot un luthier également originaire de Mirecourt et figure importante de la lutherie française. Il y affine son savoir-faire. En 1827, à seulement 29 ans, il fonde son propre atelier, rue Croix-des-Petits-Champs. C’est là que tout commence vraiment : son nom circule, les commandes affluent, et les musiciens reconnaissent bientôt dans ses instruments une sonorité chaude et puissante, proche de celle des anciens maîtres italiens.
Avec le temps, l’atelier Vuillaume devient une véritable institution. Ce n’est plus un simple lieu de fabrication, mais une école, un centre d’innovation, et un commerce international d’instruments anciens.
Des artisans de talent — comme Honoré Derazey ou Silvestre — y travaillent sous sa direction. Vuillaume rachète, restaure et revend aussi des Stradivarius et Guarnerius, qu’il étudie minutieusement pour en comprendre les secrets.
En tout, on estime qu’il produira près de 3 000 instruments au cours de sa vie, chacun numéroté, signé, et soigneusement documenté.
Jean-Baptiste Vuillaume n’est pas qu’un copiste des maîtres italiens : c’est aussi un chercheur. Il expérimente sans relâche sur les bois, les vernis, les proportions. Il invente même plusieurs instruments originaux, comme le violon octobasse, un monstre à trois cordes grave destiné aux grandes formations orchestrales.
Toujours en quête de perfection, il met au point des systèmes d’accordage innovants et des étuis pratiques pour le transport.
Les plus grands violonistes de son temps jouent sur des Vuillaume : Paganini, Vieuxtemps, Charles de Bériot, Joseph Joachim… Tous louent la puissance et la clarté de ses instruments.
Ses violons remportent des médailles d’or aux expositions universelles de Paris et de Londres. Sa réputation franchit les frontières : on le surnomme bientôt « le Stradivarius français ».
Une très belle lettre écrite de sa main est consultable sur le site de la fondation Bru

Lettre écrite par J-B Vuillaume au violoniste Martin-Pierre Marsik
Vers la fin de sa vie, Vuillaume s’installe à Neuilly-sur-Seine, où il poursuit son travail jusqu’à sa mort, le 19 mars 1875. Son gendre, Sébastien Vuillaume, lui succédera, perpétuant le nom et l’exigence de qualité de la maison.

Aujourd’hui encore, les violons de Jean-Baptiste Vuillaume sont parmi les plus recherchés au monde. Certains se vendent à des prix dépassant les centaines de milliers d’euros. Mais au-delà de leur valeur, ils incarnent le génie d’un homme issu d’une modeste famille d’artisans vosgiens, devenu le symbole du savoir-faire français dans toute sa splendeur.
Si vous souhaitez voir et entendre un violon fabriqué par Jean-Baptiste Vuillaume la vidéo ci-dessus est là pour ça.
Merci à ma cousine Muriel qui m’a mis sur la piste et qui creuse également de son côté.
Sources
- Jean-Baptiste Vuillaume – Wikipédia
- Vuillaume Jean-Baptiste – Musée de Mirecourt
- Octobasse Jean-Baptise Vuillaume – Philarmonie de Paris – Musée de la musique – Site internet
- Les sens de l’« Octobasse » d’Olivier Kourchid, 1985, Persée
- Jean-Baptiste Vuillaume : Notes sur la vie et le travail – Corilon Violonis
- Mirecourt – Le grand berceau de la lutherie française – Corilon Violonis
- Lettre de Jean-Baptiste Vuillaume à Martin-Pierre Marsick – Bru Zane Médiabase
- Biographie de Françoise Chanot – Musée de Mirecourt


Quel beau cousinage !