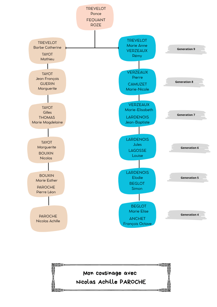
J’ai découvert ce cousinage lors de ma recherche sur mon sosa 2026. Nous cousinons certes assez loin, mais nous cousinons tout de même.

Une enfance ardennaise
Nicolas Achille est le premier enfant du deuxième mariage de son père.
Pierre Léon PAROCHE est né le 25 mai 1838 à Séry dans les Ardennes. Il devient cultivateur. Il épouse en premières noces Marie Aristide COTTE le 16 juin 1859 à Chaumont-Porcien. Ensemble ils auront un fils Adérald qui naquit le 11 mars 1861. Marie Aristide décède le 3 aout 1866 laissant Pierre Léon veuf avec un jeune enfant.
Le 10 avril 1867 il épouse à Bertoncourt Marie-Esther BOUXIN. Ensemble ils auront six enfants dont Nicolas Achille.
- Nicolas Achille (1868-1933)
- Albert Nicolas (1870-1947)
- Louis Ernest (1872-1872)
- Marie Eugénie (1873-1873)
- Jules Antoine (1875-1951)
- Henri Léon (1881-1950)
Je ne sais à quel moment Nicolas Achille déménage à Reims, mais c’est là le 13 décembre 1886 qu’il s’engage dans l’armée devançant ainsi l’appel de près de deux ans.
Sa carrière militaire

Lorsqu’il s’engage en 1886, il entre en tant que deuxième classe au 41è régiment d’infanterie. Il sera donc envoyé en garnison à Rennes. Il passe Caporal le 24 aout 1887, Sergent le 13 septembre 1888 puis Sergent-fourrier le 8 novembre 1889. Le 10 mars 1890, il se réengage pour cinq ans. Il passe Sergent-major le 15 septembre 1890. Le 25 juillet 1895 il se réengage à nouveau pour cinq ans. Le 1 mars 1897 il passe Adjudant, puis Adjudant de bataillon le 31 mai 1899.
Il démissionne le 10 septembre 1903, et passe dans la réserve le 6 octobre 1903. Durant sa période de réserve, il passe sous-lieutenant de réserve le 5 mai 1904, puis Lieutenant de réserve le 19 février 1908.
Il est rappelé à l’activité le 2 aout 1914 et intègre le 132è régiment d’infanterie en tant que Lieutenant.
Blessé au combat à Vaillys-sur-Aisne le 30 octobre 1914 il est cité à l’ordre de l’Armée.
Véritable homme de devoir. A montré en toutes circonstances un dévouement et un courage dignes d’éloges.
Il passe Capitaine le 5 janvier 1916. Lors de l’année 1917, il va beaucoup changer de régiment. Le 19 mars il passe au 46è régiment d’infanterie, le 7 aout au 92è régiment d’infanterie puis enfin le 29 décembre au 31è régiment d’infanterie. Il est en poste comme chef d’entreprise par le service des routes à disposition de la Direction du Génie des Etapes de l’armée du Nord. Libéré en mars 1919, il se retire à Reims.
Dans le civil
Dans le civil, il est adjoint technique principal des Ponts et chaussées.
Il épouse Jeanne LOUVIER le 15 février 1904 à Signy-l’Abbaye dans les Ardennes après avoir quitté l’armée.
Tout en travaillant aux Ponts et Chaussées il reste instructeur de tir à l’école d’instruction militaire. Il reçoit une lettre de félicitations du Ministre de la guerre au titre des sociétés de préparation et de perfectionnement militaire (JO du 11 aout 1910)
Ses distinctions honorifiques

Il est fait Officier de l’académie le 25 juin 1901 (Palmes en argent à gauche sur la photo). Le 13 juin 1908 il devient également Officier de l’instruction publique (Palmes en or, avec rosette à droite sur la photo).
Il est décoré de la Croix de guerre avec palme le 16 janvier 1916.


Il devient également chevalier de la Légion d’honneur le 12 janvier 1916.

Puis officier de la Légion d’honneur le 3 janvier 1925.


Sa carrière sportive
Nicolas Achille en parallèle de sa carrière militaire, mais également après celle-ci, a mené une carrière sportive prolifique. Il était un spécialiste du tir sportif au pistolet, à la carabine, debout, couché, à genou. Peu importe la forme, il était performant, son palmarès en atteste. Multiple champion du monde et olympique.
Achille était un tireur à la carabine prolifique, mais aussi un tireur d’élite occasionnel au pistolet. Sans compter ses exploits aux Jeux olympiques de Paris (qui faisaient également office de championnats du monde), il remporta l’impressionnant total de 27 médailles aux championnats du monde. Sa performance la plus remarquable eut lieu à Turin en 1898, où il remporta l’épreuve individuelle et par équipe de carabine libre, ainsi que l’épreuve de carabine libre debout, tout en décrochant des médailles d’argent en position couchée et à genoux. Tous ses autres titres furent remportés en carabine libre couchée, qu’il remporta en 1900 (ce qui fit de lui un champion olympique), 1910 et 1913. Ses meilleurs résultats au pistolet furent obtenus en 1900 (médaille d’argent individuelle et par équipe) et en 1901 (nouvelle médaille d’argent par équipe). Entre 1898 et 1914, il ne manqua de médaille qu’à deux reprises avec l’équipe de France de carabine libre : en 1903, aucun Français ne se rendit en Argentine, et en 1912, il ne fut pas sélectionné. La dernière médaille internationale d’Achille remonte à 1921, lorsqu’il remporta l’argent à l’épreuve de tir à la carabine debout de l’armée. Un an auparavant, il avait décroché sa cinquième médaille olympique, vingt ans après ses quatre premières, à l’épreuve par équipes de tir à la carabine militaire.
Achille a commencé sa carrière sportive en tant que membre de la société de tir sportif La Duguesclin à Rennes entre 1892 et 1903. En 1901, il participa même à l’organisation de la première fête annuelle de tir de Rennes.



Lorsqu’il quitta l’armée, il quitta Rennes et revint s’installer à Reims. C’est là qu’il devint membre de la société de tir de Reims, il en a été le secrétaire de 1909 à 1919. Puis il fût élu président de l’association le 3 mars 1920. Il démissionna le 16 mars 1928 lorsqu’il partit en retraite pour aller s’installer dans ses Ardennes natales.



Extrait du compte rendu de réunion du 3 mars 1920 de la société de tir de Reims – © Archives de la société de tir de Reims


Extrait du compte rendu de réunion du 16 mars 1928 de la société de tir de Reims – © Archives de la société de tir de Reims
C’est sous sa présidence que fut construit le stand de tir actuel à la Muire. Et c’est également sous sa présidence que Reims accueilli les épreuves de tir des Jeux Olympiques de Paris de 1924.


Photo du bâtiment de la Muire lors des JO de 1924 – © Archives de la société de tir de Reims
Pour la construction des nouveaux bâtiments, les anciens situés de l’autre côté de la ville ayant été détruits lors de la première guerre mondiale, la société de tir de Reims représentée par Achille a demandé et obtenu une subvention à la mairie de Reims. Celle-ci fût votée le 15 février 1923.
Extrait du conseil Municipal de Reims du 15 février 1923 – Source Archives Municipales et Communautaires de Reims [en ligne]

Achille est décédé le 27 mai 1933 à Signy-l’Abbaye où il s’était retiré. Sa femme Jeanne lui survivra de nombreuses années. Elle décède en 1956 à Rethel.

Remerciements à la société de Tir de Reims et à Madame Beauvilliers la présidente qui m’a ouvert les archives de l’association.
Sources
- Archives départementales des Ardennes
- Commune de Séry
- Naissances – 1833-1842 – Cote EDEPOT/SERY/E 24
- Commune de Signy-l’Abbaye
- Naissances, Mariages, Décès – 1903-1908 – Cote 2E419 17
- Commune de Séry
- Archives départementales de la Marne
- Registre matricule classe 1888 – n°501-10001 – Cote R 1139
- Archives municipales et communautaires de Reims
- Délibération du conseil municipal de Reims du 15 février 1923 – Cote 171W2
- Base léonore
- BNF
- Les Matches internationaux de tir : historique, archives, numismatique, classements et champions – impr. de A. Rey (Lyon), 1908
- Sites internet
- Statis tir – Page – Achille Paroche – [en ligne]
- Olympics – Page Archille Paroche – [en ligne]
- Achille Paroche – Wikipédia
- Livre
- Histoires olympiques et paralympiques de la Marne depuis 1896 – 2023 – Charles de Carvalho – ISBN 978-2-9590177-0-4
- Archives société de tir de Reims


















Doué et prolifique en effet ! On pense rarement au tir comme sport et pourtant il fait partie de ses sports pratiqués par la bourgeoisie et la noblesse comme l’équitation, et dans les bonnes écoles comme le tennis et l’aviron.