M comme Meuse

Cette famille n’est pas localisée à 100 % dans la Marne. En remontant la branche maternelle de la mariée je suis arrivée dans la Meuse, plus précisément à Brieulles-sur-Meuse.

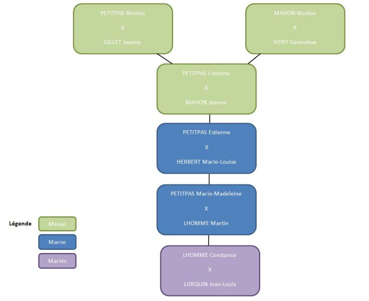
Le grand-père de Constance, Estienne Petitpas est né à Brieulles en 1754. Pourquoi est-il parti vivre à 100 km de son lieu de naissance ? Mystère encore une fois.

En remontant sa branche paternelle je suis bloquée à Nicolas Petitpas, le grand-père d’Estienne décédé en 1766, les BMS ne commencent qu’en 1691 il n’y a rien avant. Je n’ai rien sur sa grand-mère à part son nom Jeanne Gillet.Sur la branche maternelle d’Estienne tout ce dont je dispose sont les noms de ses grands-parents, Jean Mahon et Geneviève Vitry. J’ai commencé à éplucher le document mais il y a des lacunes il manque 20 ans entre 1716 et 1736.

rep_AD55_160613
Réponse des Archives de la Meuse suite au signalement des années manquantes

De plus les actes n’indiquent pas les métiers exercés dans cette famille. Je connais celui d’Estienne, vigneron, car il est indiqué sur l’acte de naissance de sa fille, je n’ai pas trouvé de document plus ancien le mentionnant. Ce dernier épouse Marie Louise Herbert en 1776, il deviendra veuf en 1807, un an avant le mariage de leur fille Marie-Madeleine avec Martin Lhomme.

petitpas
Liens entre Constance Lhomme et la famille Petitpas

La seule manière d’avancer serait de pouvoir consulter des actes notariés si ils existent mais cela attendra que je puisse me déplacer.

2 commentaires sur “M comme Meuse

Ajouter un commentaire

  1. c’est déja un sacré travail que tu as fait là….trop trop génial, je ne me lasserai jamais de te le dire

Laisser un commentaire

Propulsé par WordPress.com.

Retour en haut ↑